LOGBOOK

WEEK 1

1st week of my internship program at TAS SOLUTION SDN BHD

(10th June 2018 - 16th June 2018)

11th Jun 2018

Monday

 Today started my first training program at Tas Solution. I was introduced to Hakim, one of the staff at the company and apparently he was my trainer. He specialized in electrical wiring and labour work. The first task given to me was hanging a LED board on front door. Hakim guide me with the steps to do and how to use tools. I was also given valuable exposure regarding electrical wiring as well.

12th Jun 2018

Tuesday

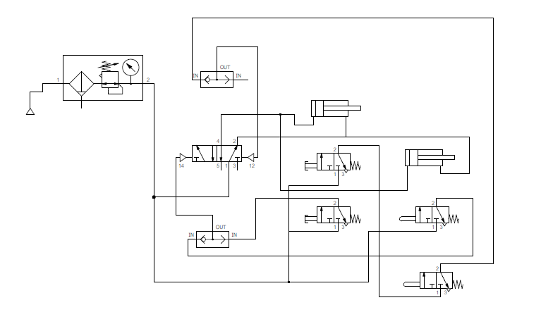
2nd day of my training program at Tas Solution. Today I was task to inspect and analyze a food filler machine. The machine was operated by pnnuematic actuator and electrical motor. First of all, the machine was diassemble and cleaned from dust and rust by me. After that, Hakim introduced to me the components and their function. I took some of the component dimension as references. Lastly, I reassamble all of the components again. From the activity, I get to know pneumatic system in details and also hands on and get familiar with the system. Later that day, I was briefed about a project, that is to design an air ventilation system for restaurant kitchen. Hakim show me the restaurant kitchen and nessecary dimension for the kitchen was taken. I was told to do the air ventilation system drawing. He gave me  a rough sketch for me to work on. 

13th Jun 2018

Wednesday

3rd day of my training program. Today I was accompanied by my supervisor, Mr Taufiq Rezza. My supervisor gave me a task to draw the food filler machine pnuematic circuit and its electropnuematic circuit. Mr Taufiq left after gave me briefing. Since Hakim was on leave, it was left with me alone at the company shop. Mr Taufiq said I could leave early when I completed the pnuematic circuit. I had no trouble completing it but the other task which is the electropnuematic circuit, gave me some blunders. This was my first time heard that terms. Turn out, it was not in my program syllabus and the electropnuematic only being taught at electrical faculty. But I took my own effort studying that particular matters and hopefully Im able to draw the electropnuematic circuit. I left the company shop early today as my task finished early.

Pneumatic Circuit that I Drew

food filler pneumatic circuit.png
Details

Hari Raya Leave :)

My supervisor gave me a week holiday for Hari Raya. I'll be back working on 21 June. SELAMAT HARI RAYA :)

SELAMAT HARI RAYA

Details

Comments

awak ni idola laa

1 comment