PROBABILITY & STATISTICAL DATA ANALYSIS

PROJECT1

Information

Course Code: SECI2143

Section: 05

Lecture: Dr. Sharin Hazlin Huspi

Group Member: 

                             Ilimbek Ismanov

                             Aluge Elinor Osei-Abe

                             Omar Alaaeldin Hassan Khater 

                                    

Info graphic

Details

Knowledge Needed In Project

Details

Reflection of Project1

Introduction

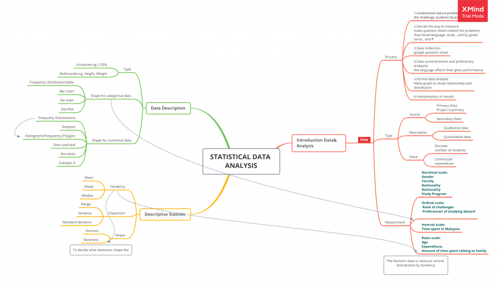
This project is very related to our first three chapters which are:

1. 'Data & Analysis' which tells us how to category data,and based on those different data to analysis--What to need and do.

2. 'Data Description' that tells us the way to measure, or can say show relationship and distribution between those data by graph, It's very important part, because this part is to directly make data is more readable and organized--How to deal with data.

3. 'Descriptive Data' where we can get specific information from data, for instance mean, median,  mode, range, so on to summarize a data set with a single number to represent a "typical" data point from the data set, which gives us the whole basic tendency, which can help us inferential what would happen next.

Therefore this project is completely related to our knowledge.

Pre-Preparing

At the beginning,we needed to choose the topic of project 1. My group member and me are all interesting about international students. Like what do they think Malaysia this country, and UTM university, how 's their language and study and so on. So based on lecturer's suggestion we decided topic that was UTM International Students And Challenge. But actually when we designed questions about challenge, it was kinda tough, because we did not clearly what kinda questions would be related, or what kinda questions would totally wasted, what kinda question using measurement of nominal scale, ordinal scale, interval scale or ratio scale? All of these which we were not clear, especially me.  I have to say I did not understand well in the class, I might understand what lecturer said. But once I tried to connected to real life, I would have a big blind spot. But with lecturer and  group member's help, finally I understood how to basically use to measure data.

Preparing

First of all, we made google form, then we sent it to all the people and group as we can. It took us lots of time, we wanted to collect more data to accurately analysis. But only received 101 responses. After, we made group meeting to analysis those responses, how to connect to each other, how to show our point, which graph is suitable for those data, and so on. After that, we did R programming, wrote report, and took video for presentation of project.

 

Reflection

About reflection of this project, I think it can be take three parts, 

  • R

I did most of part in R. but what interesting thing is  I clearly know I am not the coding type, if let me code programming in any language, it must be ruined, so I really don't like coding, and scary. But I know can not escape forever, I am a software engineering student,  code is my job. So I think this is a very good time to  let me do coding proactively. Even though it is my first time I have touched R language, even though it is very hard to understand, even though I am not interested at all. But I tended to be very patient with taking R online class, searched all of side of R language,  I've learnt study positively instead of waiting for someone to solve it, I also realized code may be not difficult as much as I think, it is actually easy, as long as to be patient, try to understand the idea but syntax, you will get output as you want. At the end, I still don't know how to code, but this time definitely changed my mind, I'm not scare of coding as before. 

  • Thinking

I always think it's enough knowledge from class, and often think as long as I can solve some problems, or get not bad marks from exam, which I think I understood well, I learnt enough. But turns out, it is not really true. This project actually asked us to use our knowledge in reality, not really about how many marks we got. 

And to be honest I think I learnt nothing, all I got is just information, not knowledge. So from this, I need to think my all subjects, and try to relate to real life, to learn its basic mechanism to understand nature .

  •        Team

Personally, I prefer to do all task individually, I wouldn't discuss with members.  But it seems like a dream, from this project, I clearly can tell there are lots of things I really can not do it, and it would be wasted , no efficiency. For example, I am very bad on writing, my friend Elinor took writing part, Omar took video part, llimbek took power point part. Through cooperation, we do our part, and did lots of discussion. it would certainly improve quality and waste lots of time. So from this time, I really realized cooperation is very important, and discussing is very necessary.

This is what I got from this project. And I believe when next project come, I will do two things

1. I will integrate my knowledge, not just the literal meaning, not just what I get in the classroom. To apply them to examples and real life, personally I think  this is the real understanding.

2.  Cooperation is very important, this is the consciousness I did not have before. Don't do it alone and don't care about members' opinions and right or wrong. So  must learn to cooperate. Tell members what they think and listen to their opinions and ideas. Then everyone discuss together.

 

I really appreciate, and keep studying all the time, to improve my knowledge system.