Digital Logic Projects

DL Projects

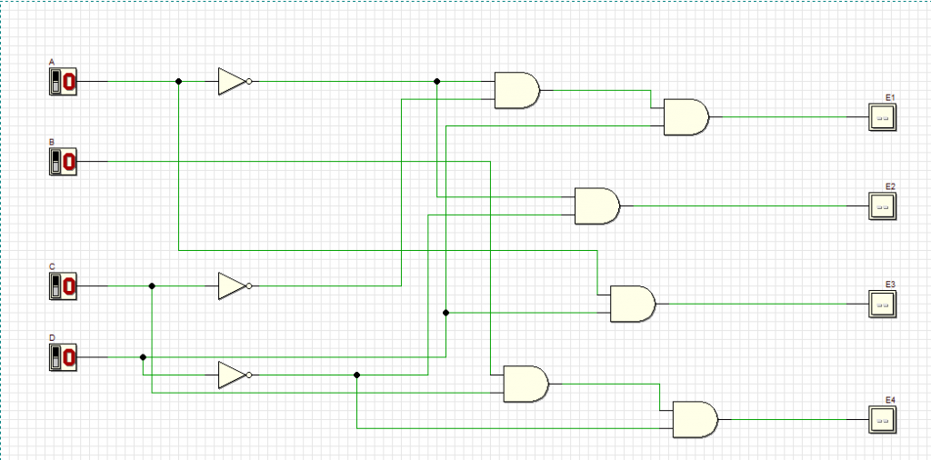
These are some of the lab projects that I did this semester using Deeds Simulator to experiment a circuit, before assembling it in the lab.

Circuits

Details
Details
Details

Timing Diagrams

Details
Details
Details

Lab Tests

Lab 1

Download Untitled-2.mp4 [1.63MB]
Details

Lab 2

Details