Skip to main content
Admin Login
SECP1513-06 TEKNOLOGI DAN SISTEM MAKLUMAT (TECHNOLOGY AND INFORMATION SYSTEM)
Industry talk 01 by Shafin
Industry Talk 02 by Shafin
Shafin Team Magazine
Shafin Team Online Dashboard
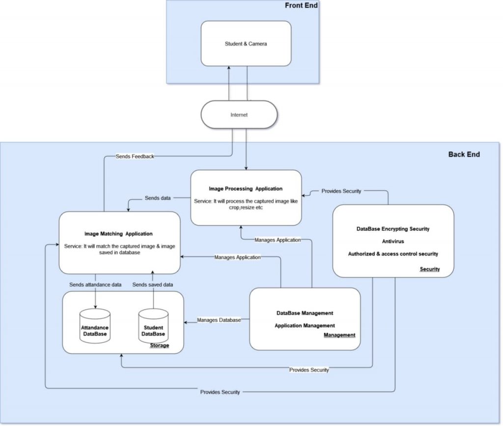
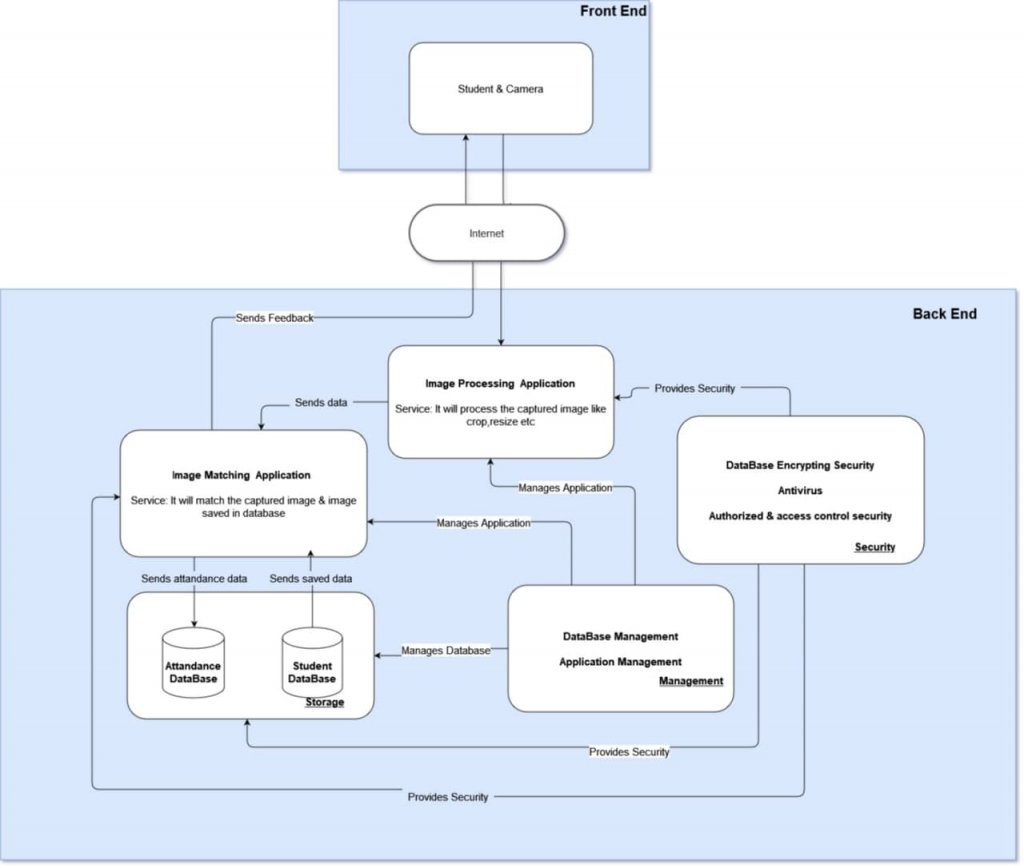
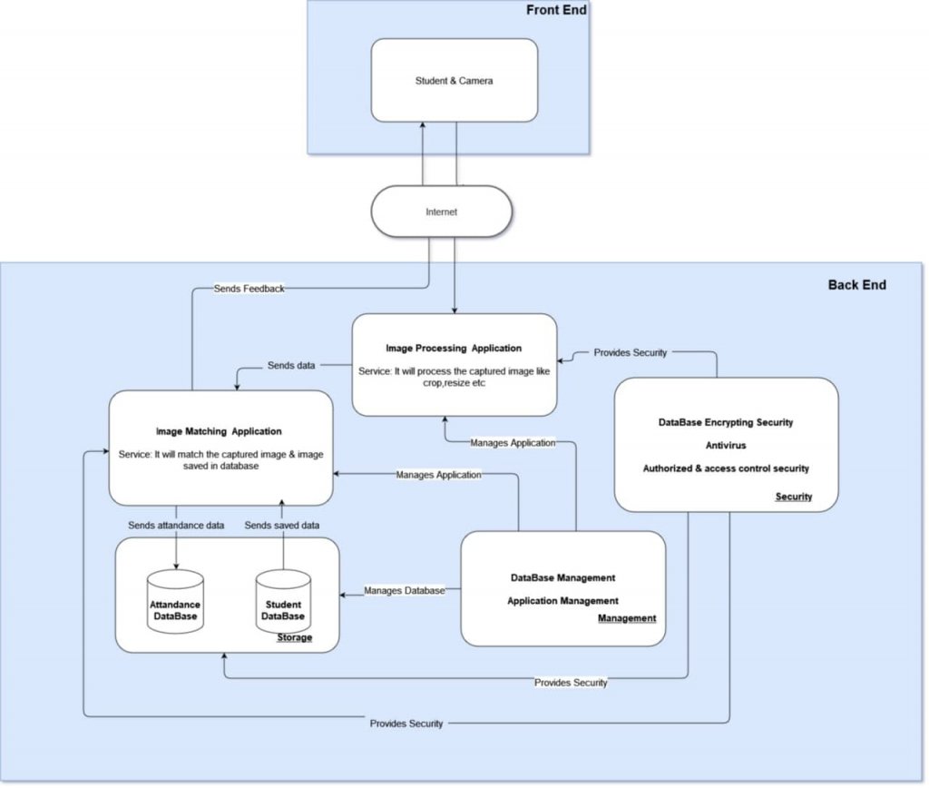
Shafin Cloud Architect
Shafin AWS Architect
A K M Shafin Alam TIS Reflection
You are on page
5
/7
Shafin Cloud Architect
More...
Print
by
AKM SHAFIN ALAM
Cloud Architect
Details
Updated on 06 February 2022, 11:06 PM; 195 page visits from 6 February 2022 to 28 January 2026