This is the page of my Technology and Information System course. My lecturer is Dr. Azurah. I will show you all that what I've done throughout semester 1 in this course.
Syllabus
CHAPTER 1 : INFORMATION TECHNOLOGY, THE INTERNET, AND YOU
CHAPTER 2 : THE INTERNET, THE WEB, AND ELECTRONIC COMMERCE
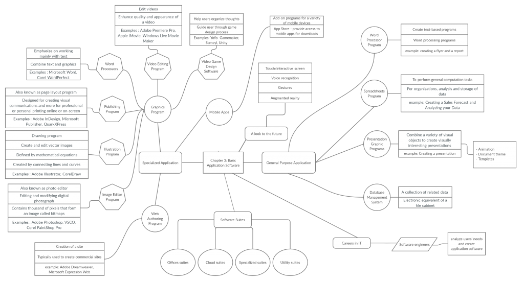
CHAPTER 3 : BASIC APPLICATION SOFTWARE
CHAPTER 4 : SYSTEM SOFTWARE
CHAPTER 5 : THE SYSTEM UNIT
CHAPTER 6 : INPUT AND OUTPUT
CHAPTER 7 : SECONDARY STORAGE
CHAPTER 8 : COMMUNICATIONS AND NETWORKS
CHAPTER 9 : PRIVACY, SECURITY, AND ETHICS
CHAPTER 10 : INFORMATION SYSTEMS
CHAPTER 11 : DATABASES
CHAPTER 12 : SYSTEM ANALYSIS AND DESIGN
CHAPTER 13 : PROGRAMMING AND LANGUAGES
Group 3
There are three group members in this course throughout the semester 1 with me.
1. Huda Najihah binti Ahmad Asri
2. Keshiniy A/P Mogan
3. Marnisha binti Mustafa Kamal
Without 3 of them, my assignments in this course wouldn't be so perfect. I wanted to thanks three of them in the bottom of my heart.
Mindmap for chapter 3
Design Thinking
This was the first task that Dr. Azurah gave to us. Design thinking is used to solved problems around us with the starting of someone's idea until the idea is fully implemented. There are 5 phase in design thinking : Empathise > Define > Ideate > Prototype > Test . After I having discussion with my group mates, we decided to create an mobile application called hygiene manager.
Hygiene Manager is a mobile application that reminds people to be always wearing mask whenever they going out and also sanitise their hand frequently. When the user is leaving his or her house, the Hygiene Manager will send a notification to the user and reminds them to wearing a mask and starting to remind them to washing their hands with soap or sanitize their hand with hand sanitizer. This application might help especially in this COVID-19 pandemic time.
PC Assembly
The second assignment that we get was PC assembly. We are required to find the tools that needed while building a PC, drawing the motherboard and label correctly, and steps building a PC.
Tool needed:
1. Screwdrivers
2. Wire cutters
3. Light source
4. Grounding Strap
5. Cable Ties
6. Pilers
Drawing of motherboard :
Steps Building a PC
Step 1 : Install a CPU
Step 2 : Install CPU heatsink
Step 3 : Install RAM
Step 4 : Install power supply
Step 5 : Install the motherboard into the computer case
Step 6 : Install graphic card
Step 7 : Install hard disk drive
Step 8 : Install CD ROM drive
Step 9 : Connect case fans & front panel connectors
Step 10 : Closing the case and connecting the peripherals
Cloud Computing
We did a literature review on Cloud Computing Service Providers such as Microsoft Azure, Google Cloud and Amazon EC2.
After analysing the three cloud computing systems, we concluded that we chose Amazon EC2 as our cloud service provider for software development. This is because EC2 has the most experience compared to the other two providers. EC2 provides better services that are more suitable for software development. Moreover, it also provides different storage kinds to the users, regardless how big the company is. Furthermore, EC2 ensures the best security for the customer, allowing users to use this cloud system with no worries. Although the usage of EC2 is increasing gradually, we are still able to use the provider with great performance. Lastly, EC2 is the best at comparing the depth and breadth of tools and technology compared to GCP and Azure. They are at the forefront of tech learning issues and addressing the limits of facial, voice, and object recognition.
Reflection on this course
For this course, I would like to thank my lecturer, Dr. Azurah A Samah, my groupmates and all of you from section 1 for making this course to success. In this program, I learn many things. After I understand this course, I only know that this course is about everything globally, as we all are using gadgets and many multimedia related things such as newspaper, pictures, database and programming. And all of these things are related to technology and information system.
We learn a lot by doing our group assignments. For example, we learn the process of design thinking while we are implementing our ideas. We learn the structure and steps for building a PC and gaining experience and knowledge from the speakers the talk we attended.
I want to score an A in this course, and I am delighted to learn something new in this course. My plan for myself to improve my potential in this industry studies very hard in this related subjects and read the news related to the technology industry, cause this may help a lot after I finished my degree after four years. I can easily pick up and adapt to the trend and create something new for the peoples.
Video E-portfolio
Youtube Link
Chapter 3
https://youtu.be/PU3K-zygLyU
Hygiene Manager
https://www.youtube.com/watch?v=OY5jYNHPVe8&feature=youtu.be
Assignments and related files
-
Download RptPCAssembly_Group3.docx
RptPCAssembly_Group3.docx Details
- Tuesday, 01 December 2020 [4.2MB] -
Download SECP-1513 Assignment Report (1).docx
SECP-1513 Assignment Report (1).docx Details
- Tuesday, 01 December 2020 [14.9MB] -
Download IndTalk03Group03.pdf
IndTalk03Group03.pdf Details
- Wednesday, 03 February 2021 [1.1MB] -
Download IndTalk02Group03.pdf
IndTalk02Group03.pdf Details
- Wednesday, 03 February 2021 [319.3KB] -
Download IndTalk01Group03-2.pdf
IndTalk01Group03-2.pdf Details
- Wednesday, 03 February 2021 [5.7MB] -
Download AsgCCG-03.docx
AsgCCG-03.docx Details
- Wednesday, 03 February 2021 [409.9KB] -
Download mindmap.png
mindmap.png Details
- Wednesday, 03 February 2021 [216.1KB] -
Download Ch11.png
Ch11.png Details
- Wednesday, 03 February 2021 [523.1KB] -
Download Ch12.png
Ch12.png Details
- Wednesday, 03 February 2021 [616.2KB] -
Download Ch13.png
Ch13.png Details
- Wednesday, 03 February 2021 [599.4KB]