SECR2033 - COMPUTER ORGANIZATION & ARCHITECTURE

Simple & Interactive Game In MASM Assembly Language

The game built must be written in Assembly Language. You can imitate any known games like snake & ladder, ping pong or you can create your own game (preferred and higher mark for originality and creativity). Please look at the example given. Use your creativity in designing the game. Use all the knowledge you have learned in the labs and more. You are strongly encouraged to refer to other assembly language programming notes and books. You will be evaluated on your creativity, critical thinking and group work.

EAX Perplexing Crate Video Demonstration

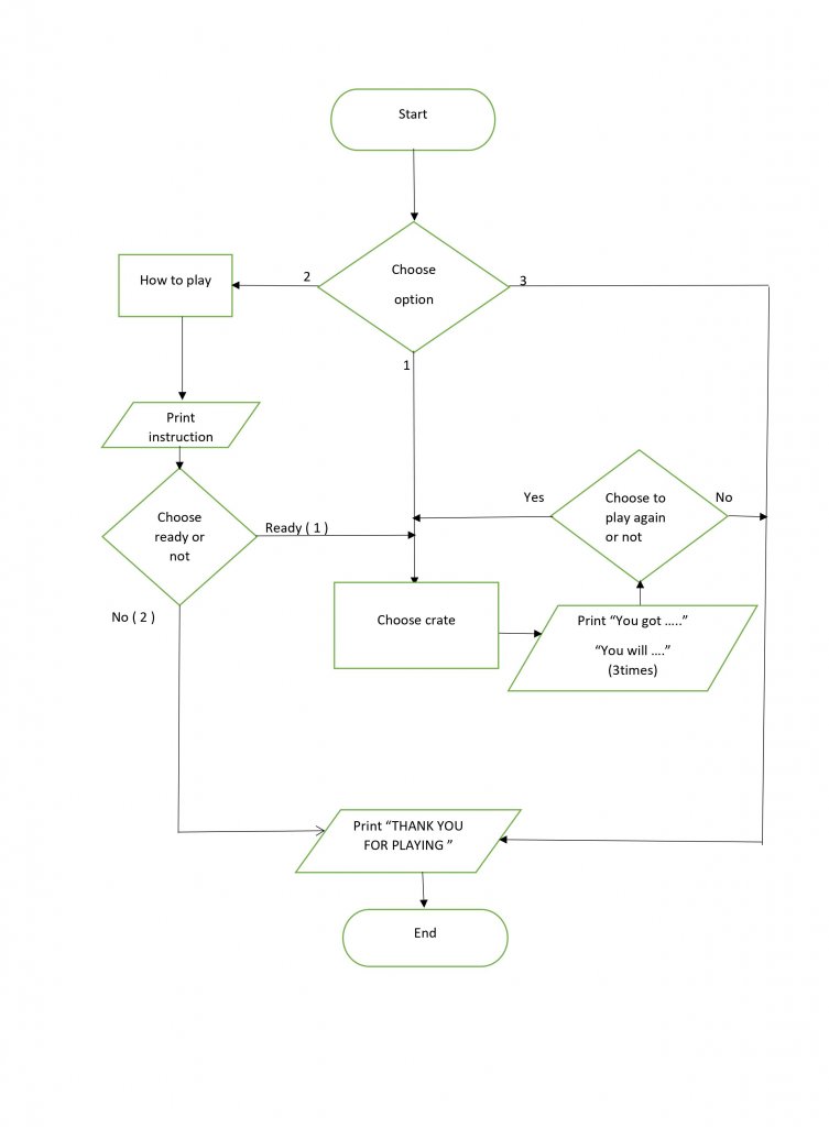
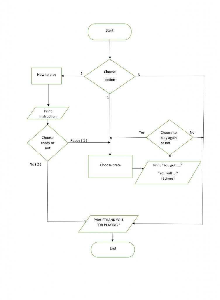
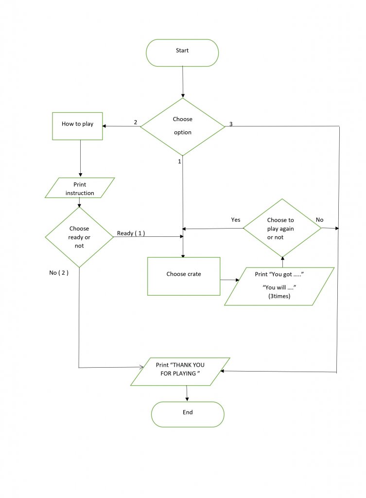
Perplexing Crate Flow of Game

Final Report

Discussion

Discussions

  • This project is a great platform because it allows students to perform their skills in assembly language by doing a game and they can develop their skill better while writing the code such as they can learn how to set text color like we do in our project.
  • Other than that, this project also requires a lot of discussions as we need to brainstorm ideas like what type of fruits we are going to design by using notepad.
  • This project is going to be fun if we can play with our friends as we can tease each other despite playing alone.
  • In addition, we also applied a few skills that we learned in our coding and we also make an improvement by adding a new skill like ret and set text color.
  • However, we also have weakness like we failed to form our flowchart. But, after being reprimanded by our lecturer, we managed to repair the fail flowchart.
  • After doing second consultation, we also got reprimanded about our project for not making it feels like a game and managed to fix it.
  • In the future, we will develop more skills to our project to make it more challenging.