Skip to main content
Admin Login
SECJ1023-01 PROGRAMING TECHNIQUE II
More...
Print
by
IMAN EHSAN BIN HASSAN
Report Hotel Trillion Season
Details
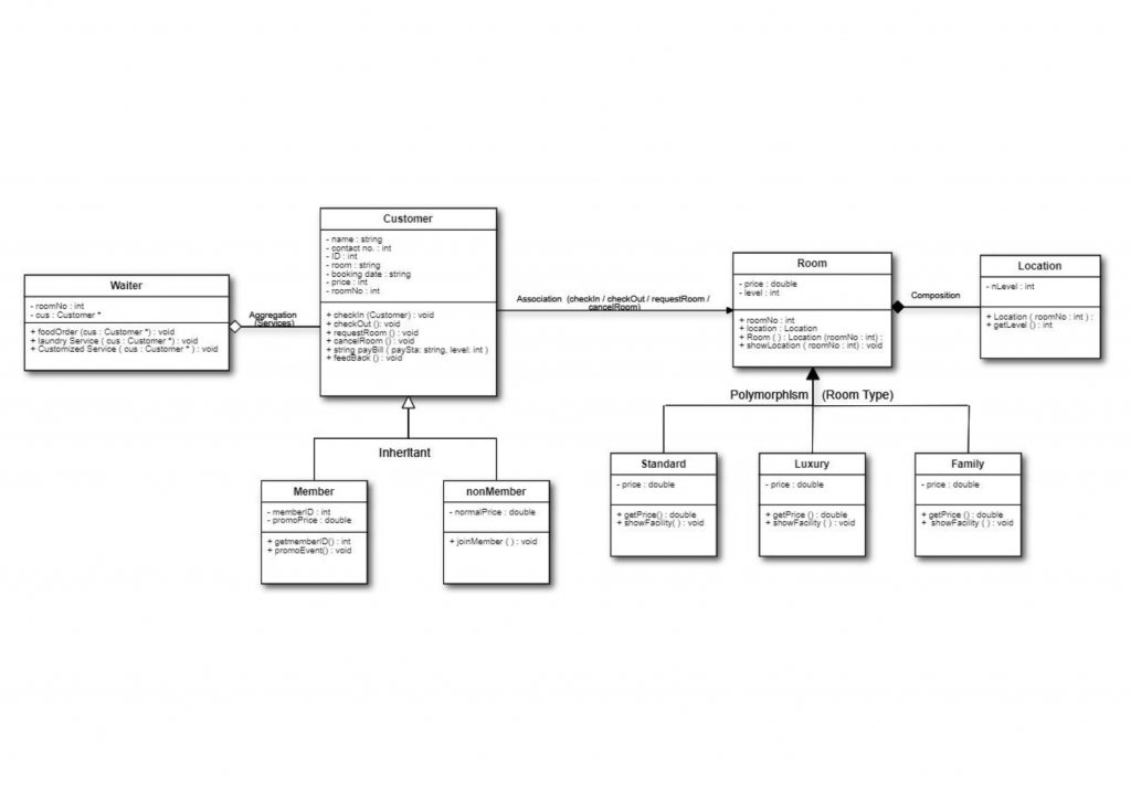
Class Diagram Hotel Trillion Season
Details
Link to my video for PT2 Coding (Hotel Trillion Season)
https://www.youtube.com/watch?v=gDDoB5km_Oo
Updated on 30 June 2021, 12:16 PM; 280 page visits from 30 June 2021 to 24 February 2026