Probability and Statistical Data Analysis

PSDA PROJECT 1

Details

Project 1

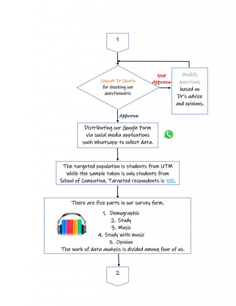
A group of four is formed in order to complete the given project. In this context, my group mates are Azmina, Arina as well as Izzah under the name of CIAA. The scope of this project is mainly focused on descriptive statistics. Primary data such as survey will be used to conduct our case study.

Reflection RSS

1. How does the project benefit the students?

Me: This project is a good way for us to implement our knowledge about descriptive statistics. It is the time that we can give our best to succeed in this project. We will not only have the knowledge in surface level but a deeper understanding is accomplished via doing this project. In addition, this is a group project, which is a good platform for me and my classmates to cooperate and exchange ideas. Many hands make light work.  On top of that, we have gained extra knowledge on a new programming language, which is R. We managed to use it to code for the generation of graphs (bar chart, pie chart, histogram, boxplot, stem-and-leaf) as we wanted. 

2. How can you use the experience in doing the project in your life?

Me: The report writing for this project involves transforming collected data into graph presentations and words. It enhances my writing on interpreting the data, knowing what to be explained based on the graph illustrated. I believe it would help me when it comes to future so that I can present my data collection concisely and precisely  in front of others. As I have mentioned above, a new programming language is used so we need to explore additional references in order to plot the graph we desired. Much patience is invested but eventually it paid off. This experience influences me to have greater patience in the future when accomplishing a project.  

3. Based on this project, how can you improve yourself (and prepare for the Project 2)?

Me: There is always a space for improvements. In this context, I will build a stronger discipline on time management to finish the project as earlier as possible. If so, I can have more time to check and ameliorate my project, in terms of writing and others. 

Details

Infographic

Details

Presentation Video

Details

A

Details

Brief

Details

Summary

Details