Digital Logic - 02

This my Digital Logic page for semester 1 20/21. I stored all of my assignment and works that have to be summited in this page

Lab 1

Lab 2

Lab 3

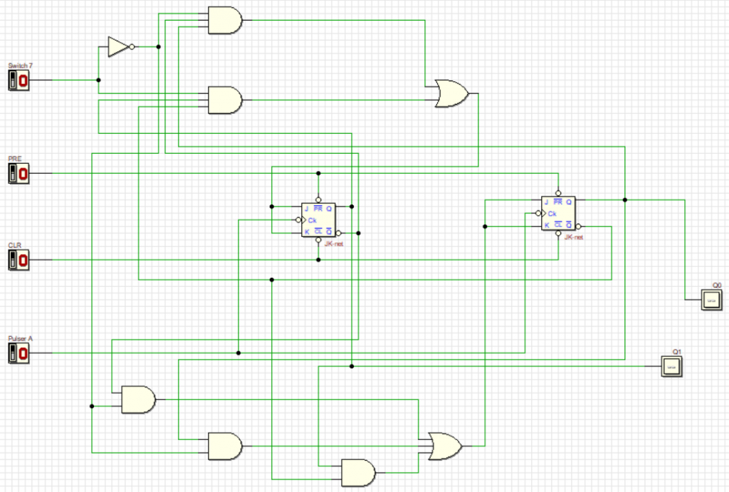
Logic Circuit

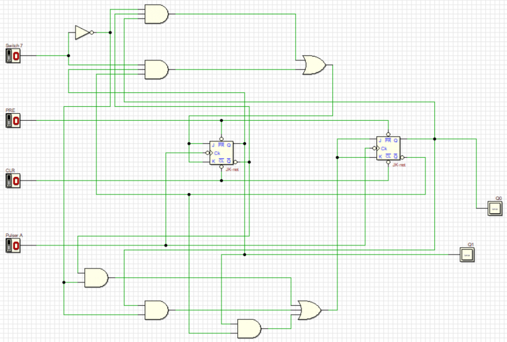
Logic Circuit 2

Introduction to DL by Dr. Haliza

Reflection

The subject basically taught me about how a machine ready data and transmit it through a complete circuit. At first I was very excited to learnt all the topics but later on it cause me to not sleep early at night because the circuit became more complicated. Overall its a fun subject to learnt.

Analog Vs Digital Signal

Half Adder

Mobile-based Augmented Reality Lecturer Assistant