Lab Image

Folder contents:

  • Details Lab1 image

    Lab1

    Basic bread boarding and wiring techniques(Lab1)

  • Details Lab3 image

    Lab3

    Synchronous Digital Counter(Lab3)

  • Details Lab4 image

    Lab4

    Mini Project Photocopying(XEROX) Machine

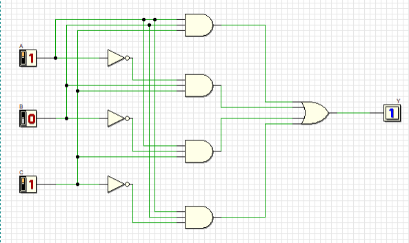
  • Details Picture6.png image

    Picture6.png

    Combinational Logic circuit design simulation(Lab2)

  • Details Picture7.png image

    Picture7.png

    Combinational Logic circuit design simulation(Lab2)